16
2025.12
作者
132
阅读量
这两年,“数字化”炙手可热标准化、信息化、数字化、智能化……这些词汇漫天飞舞,似近还远,定义纷杂,令人困惑。
讲不清,闹不明。
它们究竟有何异同?如何演进?为何重要?今天,我们就来系统梳理。

一、万丈高楼平地起:标准化是数字世界的基石
想象建造一座城市。若无统一规划与标准,道路如何连接?房屋如何稳固?电力如何供应?
标准化,就是为物理世界建立统一“语言”和“规则”的过程。
1、核心目标:统一规范,提升效率与质量,减少混乱。
(1)、典型应用:
工业领域:螺钉螺母的通用规格,确保设备兼容。
服务业:麦当劳全球统一的制作流程与品质标准,保证“巨无霸”味道一致。
数据层面:定义“客户”字段包含姓名、电话、地址,确保各部门理解一致。
(2)、价值本质:它是秩序的基础,为后续信息化、数字化铺平道路。没有标准化的数据如同散沙,无法有效利用。
有了信息化,是将线下业务流程搬到线上系统运行的过程,核心是“流程驱动”。
1、核心目标:提高流程效率,实现信息记录、传递与部分自动化。
2、典型应用:
财务部门使用ERP系统录入凭证、生成报表,告别手工账本;
销售团队用CRM系统记录客户拜访、管理商机;
人事部门通过HRM系统处理考勤、算薪、招聘。
3、价值本质:它解决了信息孤岛问题,让流程可追踪、可管理,是管理的“透明化”。然而,它主要服务于既定流程,较少主动产生新洞察。
城市建好了,基础设施(系统)在运行。如何让城市更智能?需要理解每一盏灯、每一条路的实时状态,并据此决策。
数字化,是以数据为核心生产要素,驱动业务决策与创新的过程。
1、核心目标:利用数据洞察优化运营、预测趋势、创新模式,实现“数据驱动”。
(1)、典型应用:
电商平台基于用户浏览、购买数据,实时生成个性化推荐;
工厂传感器收集设备运行参数,预测故障并自动安排维护;
零售商分析各区域销售、天气、客流等数据,动态调整库存和促销策略。
2、价值本质:它超越了流程自动化,重在挖掘数据价值,实现业务模式重构与持续优化。数字化是让企业拥有“感知-分析-决策-行动”的闭环能力。
四、机器自主进化:智能化让系统“会思考、能决策”
智能城市不仅能感知,更能自主优化:交通灯根据车流自动调整,电网根据需求自动调度。
智能化,是系统利用AI等技术,模拟人类智能,实现自主分析、决策与执行的高级形态。
1、核心目标:实现高度自主化、自适应与复杂决策。
(1)、典型应用:
智能客服机器人理解自然语言,解决复杂问题,甚至感知用户情绪;
智能制造中,AI视觉自动检测产品缺陷,精度远超人工;
智慧医疗领域,AI分析医学影像辅助诊断,或根据患者数据推荐个性化治疗方案。
2、价值本质:它是数字化发展的高阶目标,依赖海量数据和强大算法,实现机器的“认知”与“决策”能力,快速处理人类难以应对的复杂性。
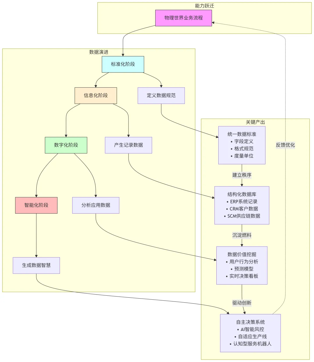
五、层层递进,共生共荣:四者的联系
1、基础依赖关系:
标准化是地基:无标准,数据混乱,信息化、数字化无从谈起;
信息化是骨架:在线系统沉淀数据,为数字化提供燃料;
数字化是引擎:利用信息化沉淀的数据,驱动业务创新与优化;
智能化是天台:在深厚数字化基础上,由AI驱动的终极效能飞跃。
2、值演进:从“规范流程”(标准化) -> “提升流程效率”(信息化) -> “驱动业务创新”(数字化) -> “实现自主智能”(智能化)。
3、数据视角:
标准化:定义数据;
信息化:产生与记录数据;
数字化:分析与应用数据;
智能化:让数据产生自主智慧。

最后的话:
信息化是支撑:让流程在线,数据可见;
数字化是跃升:以数据为核,驱动业务质变;
智能化是未来:追求机器自主,释放无限潜能。
它们并非彼此替代,而是层层递进、相互依存。跳过基础的信息化去空谈智能,如同在流沙上建高楼;拥有完善信息化却停滞不前,则会在数据洪流中错失机遇。
数字化转型,不是跟风买系统,而是以标准化为基,借信息化之力,达数据驱动之实,向智能未来迈进的持续旅程。看清路径,夯实基础,方能行稳致远,在数字浪潮中赢得未来。